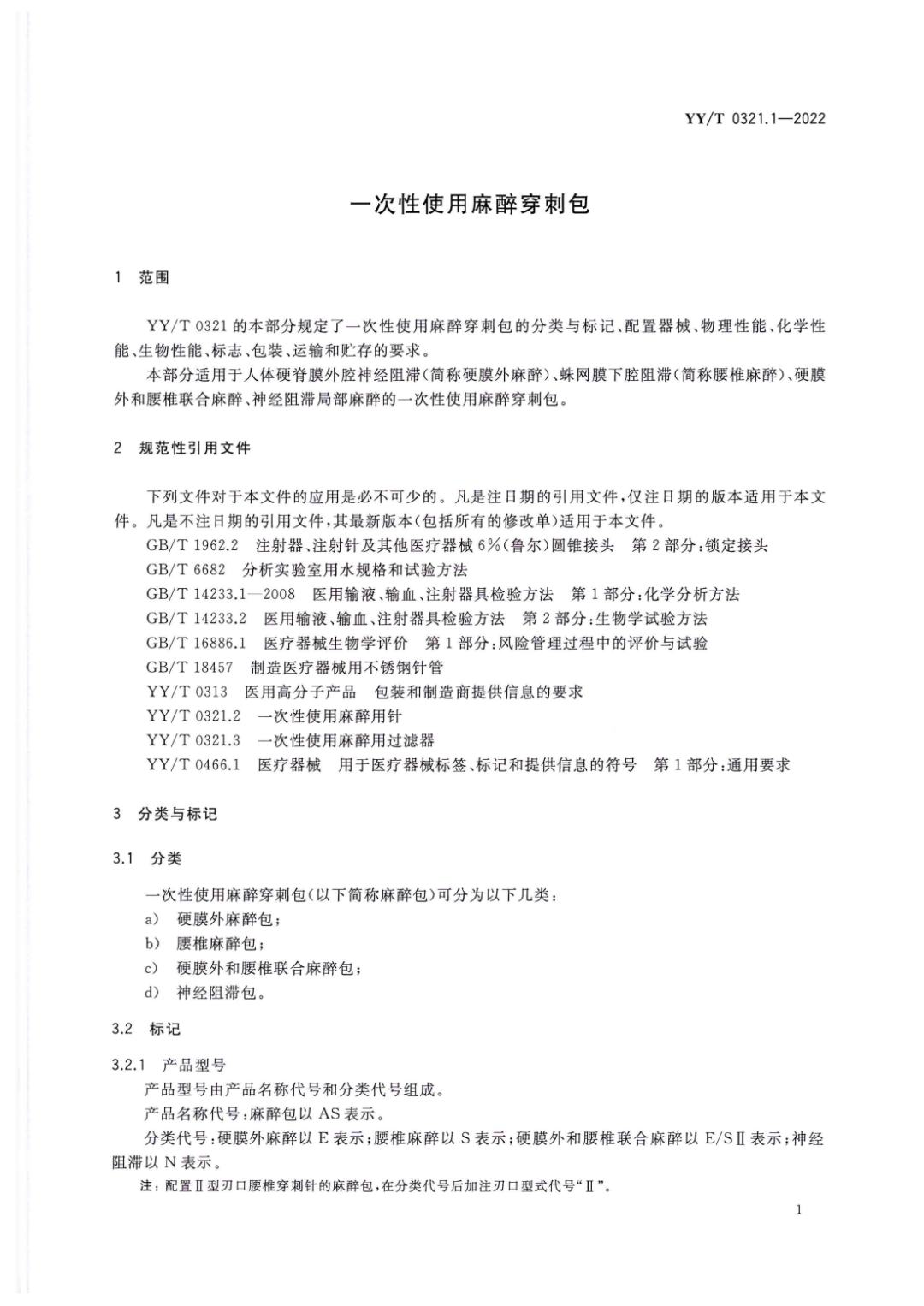
麻醉穿刺针属于几类医疗器械?要做临床评价么?(附相关标准)

发布时间:2025-02-18   来源:

图片

麻醉穿刺针

产品简介

产品描述:通常由衬芯座、针座、针管、保护套、衬芯组成。针管一般采用不锈钢材料制成;衬芯一般采用不锈钢或塑料材料制成。


预期用途:用于对人体进行穿刺,注射药物。


品名举例:一次性使用麻醉用针


管理类别:


免临床评价:08-02-02 麻醉穿刺针 通常由衬芯座、针座、针管、保护套、衬芯组成。针管一般采用不锈钢材料制成;衬芯一般采用不锈钢或塑料材料制成。用于对人体进行穿刺,注射药物。豁免情况不包括使用了新材料、新作用机理、新功能的产品。

08-02-02 一次性使用麻醉穿刺针 性能、结构、组成、用途等属于YY 0321.2 一次性使用麻醉用针可完全涵盖的产品。产品一般由衬芯座、针座、针管和衬芯等组成,在麻醉时进行穿刺、注射药物。豁免情况不包括使用了新材料、活性成分、新技术、新设计或具有新作用机理、新功能的产品。

08-02-02 一次性使用麻醉用过滤器 性能、结构、组成、用途等属于YY 0321.3一次性使用麻醉用过滤器可完全涵盖的产品。一次性使用麻醉用过滤器一般由上盖、滤膜、底座、内圆锥接头保护套(可无)、外圆锥接头保护套(可无)组成,分为药液过滤器和空气过滤器。豁免情况不包括使用了新材料、新作用机理、新功能的产品。



麻醉穿刺针

产品注册

麻醉穿刺针属于第三类医疗器械


经营一次性使用麻醉用针的第三类医疗器械产品的法人单位、非法人单位和法人单位设立的分支机构应当申办《医疗器械经营许可证》并且经营范围里面需要包含:08呼吸、麻醉和急救器械


  《医疗器械经营许可证》是医疗器械经营企业必须具备的证件;开办第三类医疗器械经营企业,应当经省、自治区、直辖市人民政府药品监督管理部门审查批准,并发给《医疗器械经营许可证》。


建议直接找中科智雅,专业医疗器械技术服务公司进行注册申请。


中科智雅医疗技术集团是一家专注于为医疗器械企业提供技术输出,临床试验与产品注册,生产质量管理体系辅导,全过程的专业服务机构(CRO,Contract Research Organization)。


公司被评为《中国医疗器械行业协会会员》、《山东医疗器械行业协会会员》 。中科智雅医疗拥有良好的医疗器械临床试验机构合作平台,畅通的CMDE咨询服务渠道及优秀的数据管理统计团队。


公司团队稳定、经验丰富,医学相关专业本硕以上学历人员超过90%,公司先后为国内企业成功提供了百余项专业技术服务,成立至今服务的医疗器械生产企业超过200多家,协助企业取得数百张II、III类医疗器械注册证




麻醉穿刺针

相关标准



图片

图片

图片

图片

图片

图片

图片

图片

图片

图片